- Articles
- Benefits Of Single Table Design With Amazon Dynamodb Across Industries
AWS / Amazon
Benefits of Single-Table Design with Amazon DynamoDB across industries

Simplifying your database, reducing costs and improving query performance simultaneously is possible with Amazon DynamoDB and its innovative single-table design. Instead of scattering data across multiple tables as in traditional methods, this approach concentrates all information in a single table, optimising access and queries. This article explores in depth what single-table design is, how it compares to traditional database design and the specific benefits it offers to various industries.
What is Single- Table Design?
Single-table design is an approach to structuring data in Amazon DynamoDB where all related items are stored in a single table, as opposed to traditional relational database designs that use multiple tables. This design leverages DynamoDB’s NoSQL capabilities to optimise for specific query patterns and access needs.
Traditional Database Design
In traditional relational databases, data is normalised and spread across multiple tables to reduce redundancy and maintain data integrity. For example, in a retail database, you might have separate tables for products, customers, orders and inventory.
Example of Traditional Database Design:
- Products Table:
- ProductID (Primary Key)
- ProductName
- Price
- Customers Table:
- CustomerID (Primary Key)
- CustomerName
- ContactInfo
- Orders Table:
- OrderID (Primary Key)
- CustomerID (Foreign Key)
- OrderDate
- Inventory Table:
- InventoryID (Primary Key)
- ProductID (Foreign Key)
- Quantity
Single-Table Design
In a single-table design, all these entities are stored within a single table using a combination of partition keys and sort keys to uniquely identify and access items. This approach simplifies data retrieval and enhances query performance.
Example of Single-Table Design:
- Single Table:
- PK (Partition Key)
- SK (Sort Key)
- Attribute1
- Attribute2
- …
Example Items:
- PK: PRODUCT#123, SK: DETAILS, ProductName: Widget A, Price: 25.00
- PK: CUSTOMER#456, SK: DETAILS, CustomerName: John Doe, ContactInfo: john@example.com
- PK: ORDER#789, SK: DETAILS, CustomerID: 456, OrderDate: 2023-06-28
- PK: INVENTORY#123, SK: DETAILS, Quantity: 100
Comparison: Traditional vs. Single-Table Design
Here’s a comparison between Traditional and Single-Table Design in terms of various aspects:
Aspect | Traditional Design | Single-Table Design |
Data Structure | Multiple normalised tables | Single table with combined items |
Query Performance | Requires JOIN operations | Efficient retrieval with fewer queries |
Complexity | Higher complexity in schema design | Simplified schema |
Scalability | Requires sharding for large datasets | Built-in scalability with DynamoDB |
Flexibility | Less flexible, schema-bound | Highly flexible, easy to adapt |
Traditional Design is beneficial for applications where data integrity and normalisation are crucial, at the cost of increased complexity and potentially slower query performance due to JOIN operations.
Single-Table Design is advantageous in scenarios where high read/write throughput and flexibility are priorities, leveraging denormalization to optimise query performance and simplify schema management.
Benefits of Single-Table Design
Single-table design in Amazon DynamoDB offers several benefits that contribute to efficient and scalable application development. Here are the top 5 benefits:
1. Simplified data model
A single-table design consolidates related data into one table, reducing the complexity of managing multiple tables and relationships. This simplification makes it easier to design and maintain the database.
2. Improved query performance
By optimising the partition key and sort key, you can design your single table to support all your application’s access patterns efficiently. This results in faster query performance and reduced latency.
3. Reduced costs
Managing fewer tables reduces the operational overhead associated with provisioning and maintaining Amazon DynamoDB resources. It also minimises the cost of index maintenance and reduces the number of provisioned capacity units required, as the workload is consolidated into a single table, reducing overall operational costs.
4. Scalability and flexibility
A single-table design adapts more easily to evolving application requirements. It can store different types of entities and relationships in a structured and efficient way, adjusting the data model as the application grows without the need for major schema modifications.
5. Simplified data access and management
Security and access control are simplified with a single table design. Amazon DynamoDB’s granular access control allows you to define permissions at the item or attribute level. This granularity is easier to manage when all related data is stored in a single table as opposed to multiple tables, simplifying database administration and maintenance tasks.
Industry-specific benefits of Single-Table Design in Amazon DynamoDB
Single-table design in Amazon DynamoDB offers tailored advantages across various industries by centralising and simplifying data management. Here are some industry-specific benefits:
Retail
- Inventory Management:
Streamline management of product catalogues, inventory levels and pricing information. With a single table, retailers can quickly query inventory data across different stores or regions.
- Order Processing:
Consolidate order details, customer information and shipment tracking into one table. This simplifies tracking orders from placement to delivery and enables efficient retrieval of order history and status updates.
Healthcare
- Patient Records:
Store all patient-related data (medical history, appointments, prescriptions) in one table. This allows healthcare providers to access a comprehensive view of a patient’s records quickly and efficiently, enhancing patient care and decision-making.
- Compliance and Reporting:
Simplify management of compliance-related data (e.g., HESA, GDPR) by consolidating it into a single table. This ensures easier access and more efficient reporting for regulatory purposes.
Manufacturing
- Supply Chain Management:
Integrate data related to suppliers, production schedules, inventory levels and logistics into a single table. This holistic view helps manufacturers optimise their supply chain operations, reduce delays and manage resources more effectively.
- Predictive Maintenance:
Combine machine sensor data, maintenance schedules and repair logs into a single table. This design supports efficient querying and analysis for predictive maintenance, reducing downtime and improving equipment reliability.
Education
- Student Information Systems:
Consolidate student records, course enrolments, grades and attendance into one table. This enables educators and administrators to access and manage student data more effectively, improving administrative efficiency and student support.
- Learning Management Systems:
Store course content, assignments, quizzes and student interactions in a single table. This unified approach facilitates better tracking of student progress and engagement, enhancing the overall learning experience.
Diagrams
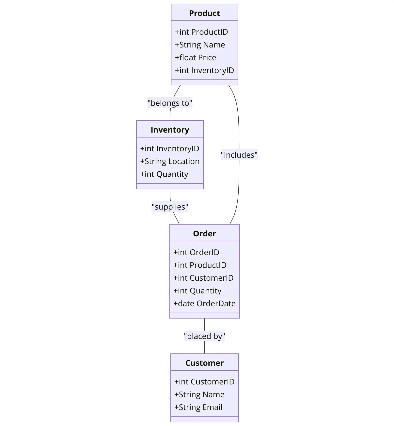
1. Traditional Database Design
Diagram: Traditional Retail Database Schema
- Multiple tables for products, customers, orders and inventory.
- Relationships indicated by foreign keys.
- Example visualisation can be a diagram with separate boxes for each table and arrows showing relationships.
Here is the class diagram illustrating Traditional Retail Database Schema:

2. Single-table design
Diagram: single-table design in Amazon DynamoDB
- One table with partition key (PK) and sort key (SK).
- Different entities stored within the same table.
- Example visualisation can show a single table with rows representing different entities (products, customers, orders) differentiated by PK and SK.
Here is the graph diagram illustrating Single-table design in Amazon DynamoDB:

Conclusion
A single-table design with Amazon DynamoDB offers numerous benefits across various industries, including simplified data models, improved query performance, reduced costs and enhanced scalability. By utilising these advantages, businesses can improve their operations, improve data access and management and ultimately drive better outcomes in their respective fields.
If you need further assistance or have specific requirements, feel free to reach out and our team of experts can help tailor the best DynamoDB design for your industry needs.
Related Articles
Catch up on the latest news, articles, guides and opinions from Claria.

